一、采购人:潍坊高新技术产业开发区人民医院
地 址:潍坊市高新区府东路768号
联系人:刘风玲
联系方式:0536-7516085
二、采购代理机构:山东正阳工程咨询有限公司
地 址:潍坊市高新区北宫东街3299号新华大厦A座14楼
联系人:于寿强、孙晓杰
联系方式:0536-8096892
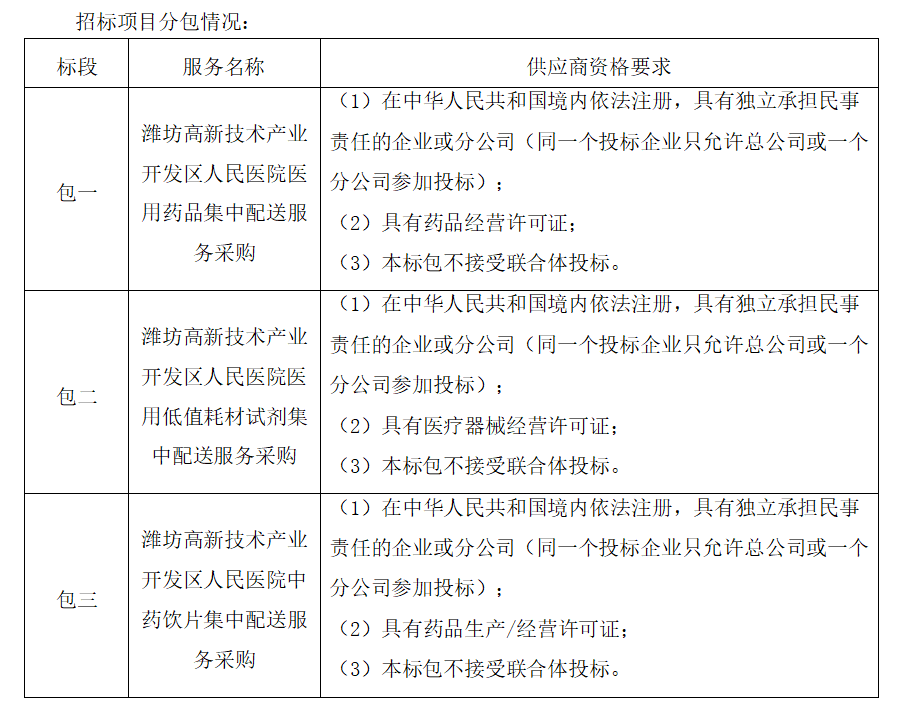
三、采购项目名称:潍坊高新技术产业开发区人民医院医用药品、低值耗材试剂及中药饮片集中配送服务采购
招标项目编号:QTJY-GX-2021-0010

四、获取采购文件
1.时间:2021年02月10日09时00分至2021年03月11日09时00分(北京时间,法定节假日除外)。
2.地点及方式:网上自行下载。供应商登陆潍坊市公共资源交易网进行注册(网址:http://ggzy.weifang.gov.cn),办理信息注册后进行网上投标确认并获取采购文件,未在市公共资源交易网上进行投标确认的,投标无效。已注册的供应商应按照《潍坊市公共资源交易中心关于开展公共资源交易信用承诺的通知》(潍资中发〔2019)6号)要求,在参与投标前登陆潍坊市公共资源交易网企业会员系统通过“修改信息”功能重新签署和上传《信用承诺书》,《信用承诺书》模板可在网站首页-“资料下载”-“综合下载”中下载。各供应商在获取采购文件的时间节点内登录潍坊市公共资源交易网“企业会员系统”,在“采购业务”-“采购文件下载”-“领取”-下载招标文件。
3.公共资源交易网注册程序:
(1)注册信息:供应商登陆潍坊市公共资源交易网,注册诚信库审核地区请选择“高新区”。
(2)上传证件:注册完成后通过网站会员中心“企业会员系统”登陆,选择“供应商”类型,填写基本信息并上传有关证书和资料的原件图片或扫描件(上传复印件的,验证将不被通过)。
(3)网上验证:市公共资源交易中心实施网上验证,网上验证时间:上午09:00至11:30,下午13:00至17:00(法定公休日、节假日除外),咨询电话:15318914578,技术支持:江苏国泰新点软件有限公司,电话:0536-8097130。
注:系统操作过程中遇到任何问题请登陆潍坊市公共资源交易网首页,点击右侧“视频课堂”观看各操作步骤的视频讲解或在“资料下载”—“综合下载”中下载相关操作手册和“企业网上注册登记入库常见问题解答”。
4.文件售价:0元。
5.数字证书办理
拟参加本项目的供应商须办理并取得数字证书(CA锁)后,方可加密生成及上传电子投标文件。
(一)CA 免费办理需要提交的材料
请在潍坊市公共资源交易中心网站——重要通知——《关于开展公共资源交易 CA数字证书免费发放工作的通知》附件中下载。
(二)CA 免费办理方式
现场办理,潍坊市东方路 3396 号潍坊市公共资源交易中心三楼技术服务窗口,即收即办。
网上办理,供应商登录在线平台 online.smartcert.cn 注册后按流程办理。
具体办理流程参见《关于开展公共资源交易 CA 数字证书免费发放工作的通知》。
(三)CA 数字证书办理时间及联系方式
法定工作日的上午:9:00-12: 00;下午 13:00-17:00。
窗口免费服务热线:0536—8097130。
数字证书客户服务热线:400-823-8788。
技术人员 7*24 小时服务电话:
何工:19961895596;张工:15666226239。
服务监督电话:0536—8080981。
五、公告期限:2021年02月10日至2021年02月22日
六、提交投标文件截止时间、开标时间和地点:
1.时间: 2021年03月11日09时00分(北京时间)
3.开标地点:潍坊高新区政务服务中心三楼第二开标室(潍坊高新区健康东街与惠贤路交叉口西北角)
七、其他
1.本项目发布的媒介为:潍坊市公共资源交易网
2.关于本项目的疑问提出、答复、变更、修改、澄清、补充内容及对项目的暂停、延期通知等情况均在潍坊市公共资源交易网及有关网站发布。供应商有义务自行查阅网站信息及进入交易系统查询,或于开标前向采购代理机构电话询问确认,未按要求查阅者自行承担相应后果,恕不予单独告知。
3.资格评审阶段,通过“信用中国”、“中国政府采购网”等渠道查询供应商信用记录,对查询时列入失信被执行人、重大税收违法案件当事人名单、采购严重违法失信行为记录名单的供应商,对列入潍坊市中级人民法院、潍坊市国家税务局、潍坊市环境保护局发布的联合惩戒对象名单中的供应商,拒绝其参与采购活动。
4.网上获取采购文件通过,不代表资格审查的最终通过或合格,供应商最终资格的确认,以资格后审为准。
5.投标单位法定代表人或授权委托人须在评标结束之前保持联系畅通,因投标单位自身原因联系不到而引起开评标不畅的,相关责任由投标单位自身承担。
8.本项目无复会环节,最终结果将在潍坊市公共资源交易中心
注:本项目实行电子招标投标,如有意向参与投标,请尽早阅知采购文件中的《电子招投标工作须知》,以便能顺利进行投标。
发布时间:2021年02月09日
版权所有:潍坊市高新康复医院 |
鲁公网安备 37079402000786号 | 鲁ICP备 16050506号-1
电话:(0536)7618367传真:(0536)7618367 邮编:261000地址:潍坊市健康东街6369号